Community Service

VOLTA_Vokasi Lintas Batas

VOLTA, Vokasi Lintas Batas, merupakan program pembelajaran vokasi yang diajarkan oleh lintas ahli bagi lintas lembaga/institusi dengan tujuan:

  1. Memperluas pengalaman dan kebermaknaan belajar siswa,
  2. Mendorong penerapan 4C skills dan praktik baik dalam pembelajaran,
  3. Meningkatkan relevansi dan keterkaitan pembelajaran vokasi,
  4. Mengembangkan kemandirian dan adaptabilitas siswa,
  5. Mendukung link and match antar teori dan kondisi nyata.

VOLTA akan memberi ruang yang cukup bagi pengembangan kompetensi abad 21 melalui berpikir kritis, kreatif, melalui komunikasi dan kolaborasi aktif dalam kerangka pembelajaran berbasis proyek yang bermakna. Program ini mengkolaborasikan semua pihak melalui beberapa kali pertemuan denagn materi yang telah disepakati bersama. Melalui tutor sebaya, siswa berketerampilan lebih akan diberi ruang dalam mendampingi teman sebanyanya. Implementasi VOLTA bisa berupa :

  1. Pembelajaran basik pemrograman koding terimplementasi proyek sederhana.
  2. Pendampingan proyek masyarakat dari siswa sekolah.
  3. Pelatihan soft skill dan pengayaan informasi dari praktisi bagi siswa.
  4. Pertukaran guru dalam mekanisme pembelajaran terstruktur.
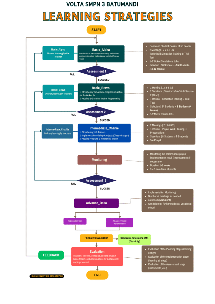
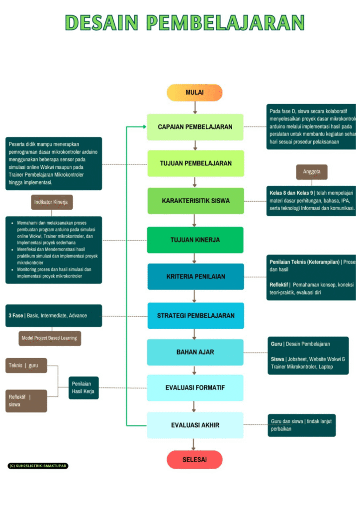
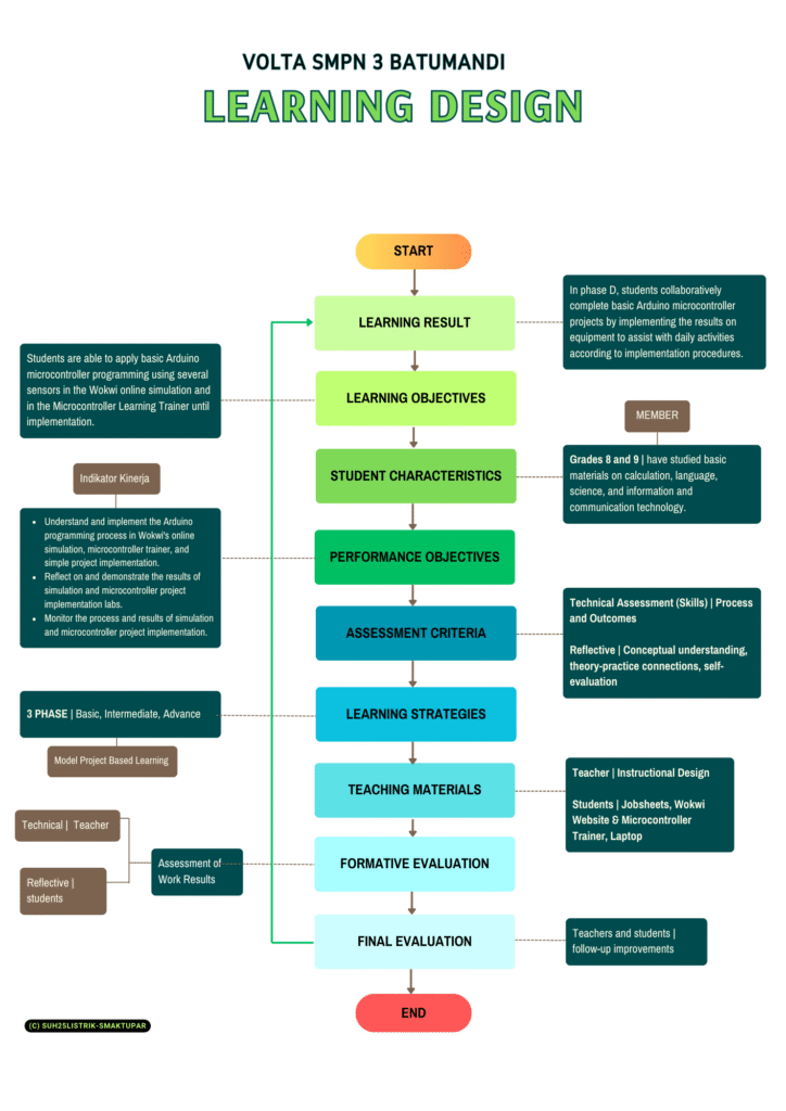
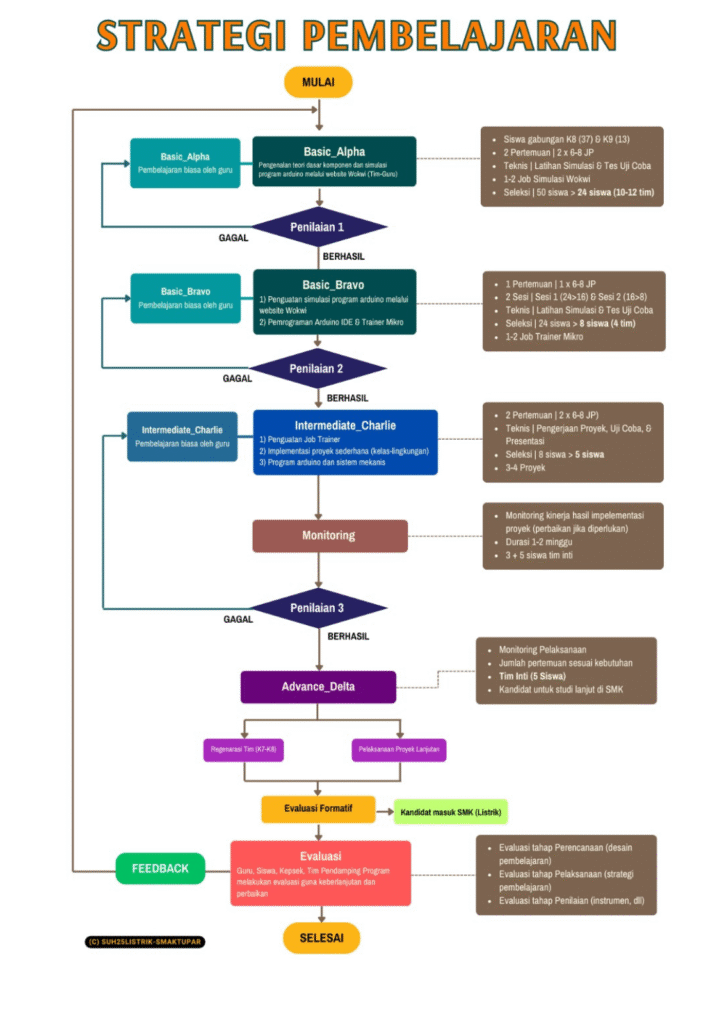
Learning Design
Desain dan strategi pembelajaran dari implementasi poin 1-2-3 dapat dilihat pada flowchart di bawah ini

Periode #12

Berdasarkan rapat koordinasi komite organisasi Light Community tentang Implementasi Donasi Periode 12 - tahun 2023, pada Rabu, 27 Desember 2023. terdapat poin penting sebagai berikut :
1) Saldo donasi Desember 2023 Rp 14.815.700
2) Penyaluran bantuan Periode 11 - tahun 2023, senilai Rp 5.262.500
3) Terdapat 5 proposal di Periode 12 - tahun 2023, dengan total usulan Rp 8.940.000
4) Hasil review komite organisasi diusulkan semua disetujui sebagian senilai Rp. 4.270.000

Berdasarkan rapat koordinasi komite organisasi Light Community tentang Implementasi Donasi Periode 12 - tahun 2023, pada Rabu, 27 Desember 2023. terdapat poin penting sebagai berikut :
1) Saldo donasi Desember 2023 Rp 14.815.700
2) Penyaluran bantuan Periode 11 - tahun 2023, senilai Rp 5.262.500
3) Terdapat 5 proposal di Periode 12 - tahun 2023, dengan total usulan Rp 8.940.000
4) Hasil review komite organisasi diusulkan semua disetujui sebagian senilai Rp. 4.270.000

This will close in 20 seconds

Scroll to Top