Teaching Factory
Model praktikum dalam upaya menghasilkan produk/jasa.
Teaching Factory
Pembelajaran teaching factory adalah model pembelajaran di SMK berbasis produksi/jasa yang mengacu pada standar dan prosedur yang berlaku di industri dan dilaksanakan dalam suasana seperti yang terjadi di industri.
Teknik Ketenagalistrikan SMKN 1 Paringin bekerjasama dengan industri rekanan (CV. Sumber Sekawan) telah memulai program ini sejak 2018 di bawah binaan PT. Adaro Indonesia dan ATMI Solo. Lebih dari 50 proyek TEFA sudah dikerjakan dengan pelanggan mulai dari perumahan, industri kecil dan gedung swasta maupun pemerintah.
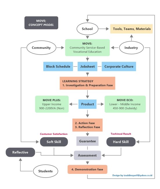
MOVE; Melayani kOmunitas Via Edukasi, community service-based vocational education, merupakan hasil kolaborasi antara sekolah, masyarakat dan industri. Model yang digunakan mengadopsi community service dengan standar Teaching Factory yang mengacu pada 4 hal yaitu produk, jobsheet, jadwal blok dan budaya kerja. Produk yang dikembangkan adalah layanan perbaikan dan instalasi listrik bagi masyarakat. Skenario pembelajaran memiliki 4 tahap yaitu Investigation & Preparation, Action, Reflection dan Demonstration. Sasaran produk terbagi 2 yaitu MOVE-ECO dan MOVE-PLUS. Bagi masyarakat lower and middle income, maka MOVE-ECO menjadi program yang memberikan benefit bagi mereka. Pada kategori ini, masyarakat tidak perlu membayara jasa pemasangan instalasi listrik bahkan bagi yang lower income, maka bahan instalasi listrik juga digratiskan. Program MOVE-ECO telah dijalankan sejak 2012, untuk informasi lebih dalam, bisa disimak melalui laman COMMUNITY SERVICE.
Sementara MOVE-PLUS merupakan program layanan dimasyarakat dalam bentuk perbaikan atau pemasangan instalasi listrik dengan sasaran bagi masyarakat upper income. Siswa akan memasangan instalasi listrik di masyarakat dengan pengawasan industri dan mendapat jasa pemasangan sesuai dari pelanggan. Uang jasa yang diterima semuanya ditangani oleh industri mitra. Besar nilai jasa juga berbeda, lebih terjangkau dibandingkan dengan jasa layanan professional lainnya. Sesuai ketentuan, maka sekolah yang belum berstatus Badan Layanan Umum Daerah (BLUD), belum memiliki kewenangan mengelola uang masuk hasil produk yang dijual. Oleh karena itu peran industri mitra menjadi krusial dalam mengelola uang masuk hasil jasa instalasi listrik yang dilakukan oleh proyek teaching factory. Selama ini, CV. Sumber Sekawan, industri mitra Teknik Ketenagalistrikan SMKN 1 Paringin, berkomitmen mengelola uang jasa instalasi listrik dalam bentuk tabungan buat siswa dan bisa digunakan siswa saat lulus, atau pindah sekolah. Penilaian yang dilakukan terdiri atas teknis/hard skill oleh industri, non teknis/soft skill (kepuasan layanan) oleh masyarakat/pelanggan dan penilaian reflektif dari siswa sebagai refleksi kebermaknaan pembelajaran. Data dibawah ini merupakan sebaran pelanggan MOVE-PLUS.
MOVE-PLUS dalam Data












1. Produk


Produk yang ditawarkan oleh Prodi Ketenagalistrikan SMKN 1 Paringin meliputi :
1) Pengecekan Instalasi Listrik
Pemeriksaan standar dan keamanan instalasi listrik rumah tinggal hingga gedung meliputi titik lampu, kotak kontak serta pengaman arus (MCB).
2) Perbaikan Instalasi Listrik
Penggantian komponen tidak layak, usang dan rusak dengan komponen listrik baru.
3) Pemasangan Instalasi Listrik
Pemasangan baru titik lampu, kotak kontak dan panel suryaÂ
4) Produk inovatif berbasis mikrokontroller
Alat kendali dan pemantauan dengan basis arduino yang terjangkau bagi masyarakat.
2. Jadwal Blok

Metode Pembelajaran Praktikum dengan Jadwal Blok Teaching Factory mengharuskan penyusunan jadwal praktikum yang tidak terputus dalam pelaksanaan 1 materi jobsheet guna menciptakan kesinambungan proses yang dijalankan. Dengan ini siswa dapat secara efektif melaksanakan praktikum dan belajar teori.
Jadwal blok Teknik Ketenagalistrikan SMKN 1 Paringin memiliki pola 1-3 (K10) dan 2-2 (K11-12). Artinya bagi kelas 10 praktikum selama 1 minggu dan teori (mata pelajaran normatif adaptif) selama 3 minggu. Sementara kelas 11 dan 12 memiliki pola 2 minggu praktikum dan 2 minggu teori.


3. Jobsheet

Praktikum diwujudkan dalam bentuk jobsheet sebagai pedoman. Memaparkan aspek dan kebutuhan untuk melaksanakan praktikum setiap mata pelajaran keahlian. Meliputi Tujuan Praktikum, Prasyarat, Prosedur serta Fokus Penilaian.Â
Semua target ditentukan dalam bentuk jobsheet dengan evaluasi yang fokus pada 2 aspek, yaitu Proses dan Hasil.
4. Budaya Perusahaan


Corporate culture, juga dikenal sebagai budaya perusahaan, yaitu serangkaian nilai-nilai, norma, keyakinan, tradisi, dan perilaku yang ada di dalam sebuah perusahaan. Beberapa budaya perusahaan yang bagus yang dapat diterapkan dalam instalasi listrik meliputi: Keselamatan Kerja Utama, Pengembangan, Kerja Tim yang Solid, Etika Profesional dan banyak lagi.
Teaching Factory menerapkan Pembiasaan Kesehatan dan Keselamatan Kerja (K3) termasuk penggunaan Alat Pelindung Diri (APD)serta implementasi 5R (Ringkas, Rapi, Resik, Rawat dan Rajin) dalam pelaksanaan praktikum.


Update-Novi .../09/25
